Introduction to Cash App Pay APIs
The Cash App Pay developer product is composed of three REST APIs and a Javascript SDK:
- Customer Request API: Used to get permission from customers to perform actions on their accounts (like collecting a payment)
- Network API: Registers merchants and processes payments using grants
- Management API: Controls API keys and webhooks
- Pay Kit (JS SDK): Wraps the Customer Request API and provides prebuilt UI components to add Cash App Pay to websites
As a developer, you’ll use all of these API suites to build a complete Cash App Pay integration.
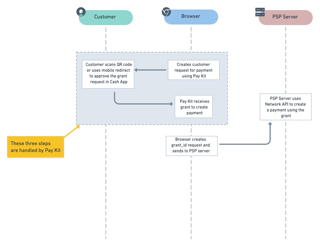
Payment processing workflow
Most Cash App Pay workflows follow a simple pattern: create a customer request, get it approved by the customer to generate a grant, then use the grant to create a payment.

-
Initiate a customer request
- Use Pay Kit in the browser to create a customer request.
- Define the actions you want to perform (e.g. “charge $5 for a coffee”)
-
Present the approval user experience
- When a customer request is created, the API returns an approval URL, which allows customers to approve or decline the request.
- The URL opens in a web browser or on a Cash App mobile client. It’s represented through a QR code or a navigation button.
- Pay Kit automatically selects and renders the optimal user experience according to Cash App brand guidelines.
-
Customer approves the request
- The approval generates grants, which represent the customer’s permission to perform the actions listed in the customer request.
-
Front end receives grants
- Pay Kit detects that the customer request is approved and returns the grants to the webpage’s JavaScript.
- The webpage sends the grant information to the server to process the payment.
-
Back end processes payment
- On the server, the grant ID is sent to the Network API Create Payment endpoint along with the payment amount, currency, and merchant ID.
- The Network API consumes the grant and charges the customer for the given amount.
-
Settlement
- The payment settles later that day. Funds are delivered to the developer to distribute to the merchant.